挥发性有机物(VOCs)是PM
2.5和臭氧的前体物,通过控制VOCs,可加强PM
2.5与臭氧协同控制,对实现减污降碳协同增效、促进生态环境质量持续改善有重要意义。含氧挥发性有机物(OVOCs)具有较强的反应活性,能够参与大气光化学反应过程生成臭氧,同时对二次气溶胶的形成影响显著,近年来备受关注。
为响应大气环境监测的市场和创新需求,根据国家标准委、民政部《团体标准管理规定》和《中华环保联合会团体标准管理办法(试行)》的相关规定,中华环保联合会于2023年4月19日以线上形式组织召开了《固定污染源废气 含氧挥发性有机物的测定 气相色谱-质谱法》团体标准(初稿)技术审查会。
特邀来自北京市生态环境监测中心、生态环境部环境标准研究所、中国环境监测总站、上海大学和上海市环境监测中心等权威单位的五位同行专家组成专家组进行技术审查。来自中国测试技术研究院化学研究所、四川省成都生态环境监测中心站、北京牡丹联友环保科技股份有限公司、上海市环境科学研究院、上海华爱色谱分析技术有限公司、常州磐诺仪器有限公司、中冶检测认证有限公司、浙江省生态环境科学设计研究院、青岛明华电子仪器有限公司、华电智控(北京)技术有限公司、浙江福立分析仪器股份有限公司和北京国环汇智环境科技有限公司等标准编制组成员单位代表以及中华环保联合会环境技术推广与应用事业部相关负责同志共20余人参加了交流讨论。会议由中华环保联合会秘书长助理兼VOCs污染防治专业委员会秘书长吴克食主持。
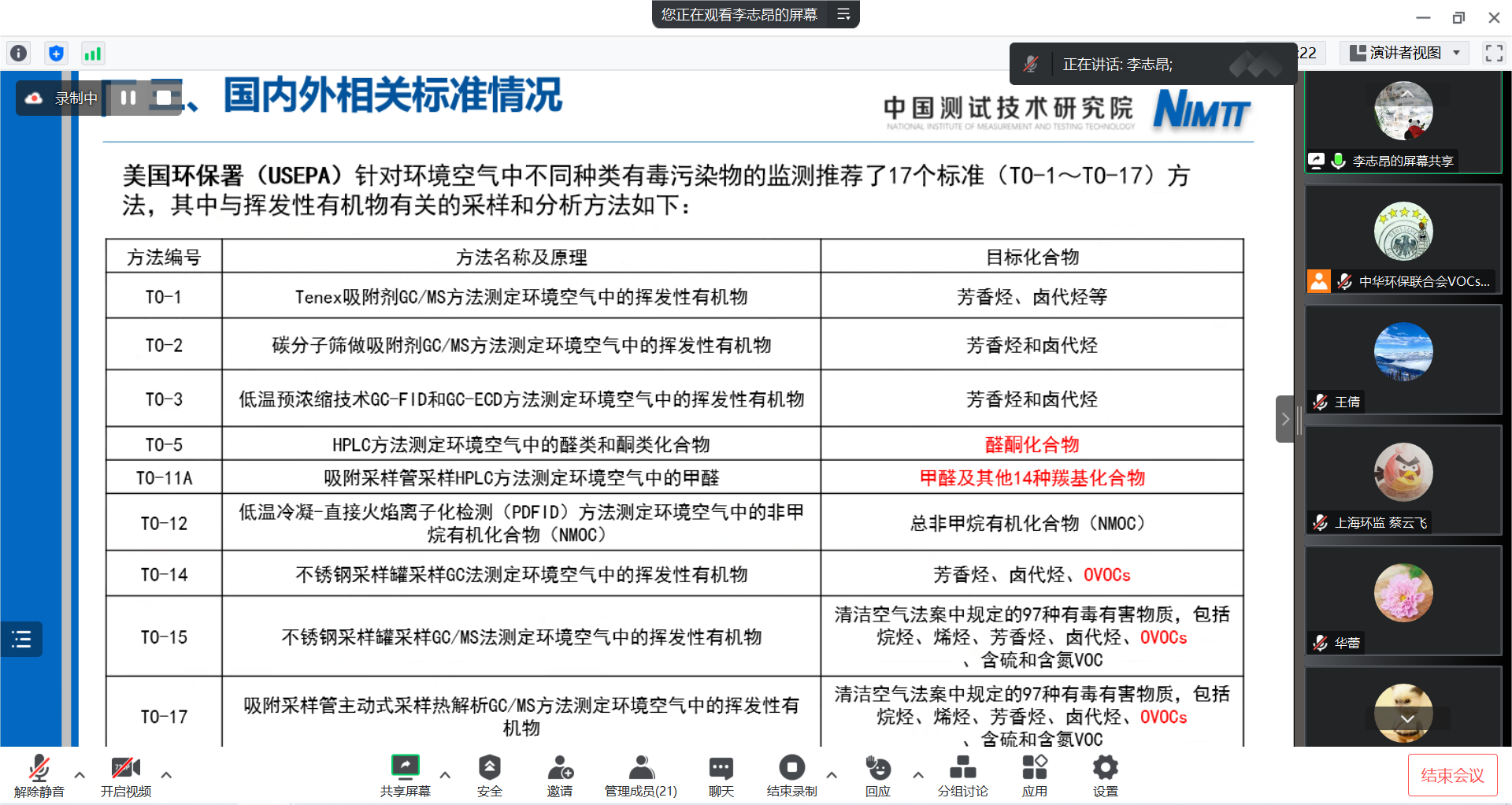
会上,主编单位中国测试技术研究院化学研究所对《固定污染源废气 含氧挥发性有机物的测定 气相色谱-质谱法》(初稿)编制情况进行了汇报,从标准编制背景、标准制定的必要性、国内外相关标准情况、标准编制的基本原则和技术路线、检测方法研究和验证、实施计划及任务完成情况等六方面做了详细阐述。

与会专家听取了标准编制组对于团体标准初稿文本及编制说明的汇报,经质询、答疑和讨论,与会专家肯定了标准编制组的工作基础和目标,围绕标准物质、样品采集、保存和制备、污染源实际样品的测定等展开了热烈的讨论。并从专业角度对标准提出了意见和建议(部分摘录如下):
1、建议标准名称根据后续的试验结果进行修改,修改为《固定污染源废气 乙醛等XX种含氧挥发性有机物的测定 气相色谱-质谱法》;
2、对已有国标、行标的目标物进行方法比对试验;
3、按照GB/T 1.1-2020的格式要求进一步完善标准文本;
4、根据专家意见进一步完善标准文本和编制说明的相关内容。
《固定污染源废气 含氧挥发性有机物的测定 气相色谱-质谱法》标准的制定将填补当前国内固定污染源废气中含氧挥发性有机物的测定中对于乙醛等化合物检测的标准空白,标准实施后,可以完善挥发性有机物(VOCs)环境监测体系,有效解决含氧挥发性有机物测定结果无法溯源的问题,有效促进大气环境质量的持续改善。
为遵循“开放、透明、公平”的原则,编制组将继续吸纳固定污染源废气监测/检测等相关领域的企事业单位、科研机构和高等院校等相关方代表参与,充分反映各方的共同需求。参编意向请联系中华环保联合会许夏15910860529