当前位置 主页 > 首页 > 会员部 > 会员动态 正文

第二十四届中国专利奖授奖! 我会推荐的2个专利荣获中国专利优秀奖

时间 : 2023-07-26     来源 : 未知     作者 : zx     点击 : 次     

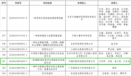
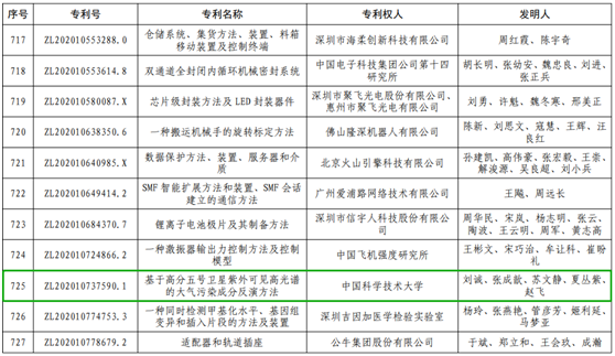
        2023年7月21日,国家知识产权局发布了关于第二十四届中国专利奖授奖的决定,本届共评选出中国专利金奖29项,中国外观设计金奖10项;中国专利银奖60项,中国外观设计银奖15项;中国专利优秀奖777项,中国外观设计优秀奖45项;中国专利奖最佳组织奖7家单位,中国专利奖优秀组织奖20家单位,中国专利奖最佳推荐奖20位院士。
        由我会推荐的2个专利,中建环能科技股份有限公司专利权人(一种MBBR磁性悬浮生物填料及其制备方法,专利号:ZL201610854649.9);中国科学技术大学专利权人(基于高分五号卫星紫外可见高光谱的大气污染成分反演方法,专利号:ZL202010737590.1)荣获中国专利优秀奖。