当前位置 主页 > 首页 > 联合会要闻 正文

中华环保联合会关于邀请参加2014德国国际水处理,环保,资源综合利用展会的函

时间 : 2014-03-05     来源 : 中华环保联合会     作者 : admin     点击 : 次     

各环保企业单位:
      为了促进我国环保业同世界环保业的交流与合作,学习国外城市先进环保理念,推动我国环保城市建设,中华环保联合会将组织我国环保企业单位参加于2014年5月5日至5月9日在德国慕尼黑举办的“2014德国国际水处理,环保,资源综合利用展览会”。现将有关事项通知如下。
      一、出访目的任务
       德国国际水处理、环保、资源综合利用展览会(IFAT)每 2 年举办一届,是当今世界上最大、最重要的展示水和污水处理,废弃物处理与回收利用以及自然能源领域最新产品和服务的国际性专业博览会之一。此展将为行业相关人士提供一个高效的技术交流平台,也为世界水处理技术和设备的供应商提供了一个绝佳的贸易机会。德国是欧洲的核心,是世界上最大贸易中心之一。此展是中国企业在世界贸易中心直接向世界买家展示产品及技术的最佳平台。
      德国在环境立法、城市环境建设方面对我国建设环境友好型、资源节约型城市有着可资借鉴的经验。为促进我国环保业同世界环保业的交流与合作,学习国外城市先进环保理念,推动我国环保城市建设,中华环保联合会将组织环保经贸代表团于2014年5月4日至5月13日出访德国。出访期间,观摩学习德国国际水处理、环保、资源综合利用方面的新技术设备,并参加展览会举办的论坛等活动。出访期间,代表团还将拜会德国环保部门,实地考察德国及周边环保城市建设。
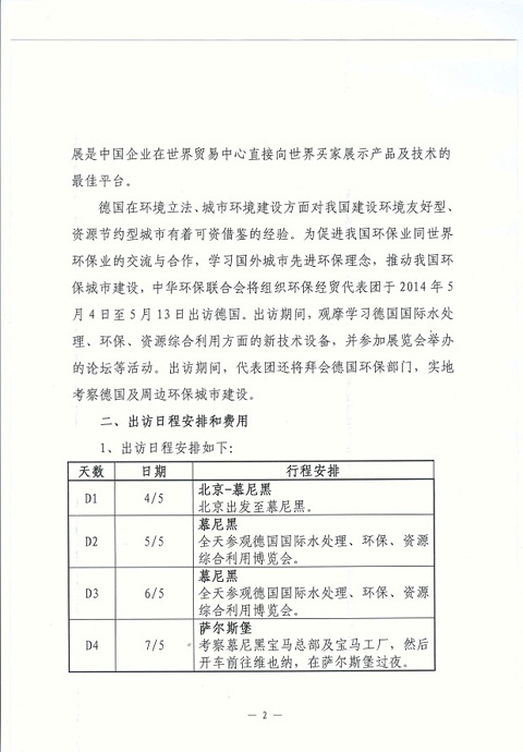
     二、出访日程安排和费用
   
天数 日期 行程安排
D1 4/5 北京-慕尼黑
北京出发至慕尼黑。
D2 5/5 慕尼黑
全天参观德国国际水处理、环保、资源综合利用博览会。
D3 6/5 慕尼黑
全天参观德国国际水处理、环保、资源综合利用博览会。
D4 7/5 萨尔斯堡
考察慕尼黑宝马总部及宝马工厂,然后开车前往维也纳,在萨尔斯堡过夜。
D5 8/5 维也纳
前往维也纳,参观维也纳城市建设与当地企业及协会交流。 
D6 9/5 前往企业考察(不低于2个企业)。 
D7 10/5 巴黎
开车前往巴黎
D8 11/5 巴黎
考察巴黎市政建设,参观巴黎的市政管网。
D9 12/5 巴黎-国内
早餐后,根据航班时间,安排巴黎行程,之后送至机场。
D10 13/5 抵达国内
 2、出访费用:
    出访人员费用标准初步定为每人31500元人民币,包括往返机票、全程三星级以上酒店住宿(均安排双人间,要求单人间住宿须另交纳单间费5500元)、商务考察拜访费用、在外交通费和餐饮等费用。出访人员签证费另行收费,外地至北京的往返交通和住宿费由出访人员自行承担。
  请有意参加代表团人员填写本通知所附《环保经贸代表团出访人员报名表》,并传真至中华环保联合会。中华环保联合会收到报名表后,向出访人员发出确认函,并通知费用支付方法,因私护照人员出国手续由出国人员自行办理,中华环保联合会给予必要的协助。
    如需进一步了解信息,请联系咨询我会。
    联系人:耿满荣    段柯
    电话:010-51230018  010-51230041
    传真:010-51230062
    邮箱:1024322674@qq.com
    地址:北京市朝阳区和平里14区青年沟东路华表大厦6层
    邮编:100013

    附件:
环保经贸代表团出访人员报名表

                                                                                                                                                                                                     中华环保联合会
                                                                                                                                                                                             2014年3月4日