当前位置 主页 > 首页 > 联合会要闻 正文

中华环保联合会诉江苏顺驰拉链有限公司等环境污染责任纠纷案(环境民事公益诉讼)获正式受理

时间 : 2016-01-28     来源 : 未知     作者 : admin     点击 : 次     

      2014年9月1日,常熟市环境保护局、安全监督局及市公安局对被告顺驰拉链有限公司进行现场检查,发现被告未经环保部门审批同意,擅自建设电镀车间,非法从事电镀加工,将电镀作
过程中产生的废水未经处理直接通过私设的暗管排至公司外的城市污水管网。经检测,外排废水中总氰化物、总铬、总铜和总镍均超过国家《电镀污染物排放标准》,严重污染了环境。
      我会获知后,委托志愿律师对污染情况调查取证,发现顺驰公司自2012年至2014年9月1日期间长期超标排放超标废水,被告游某某、许某某还亲自参与了电镀车间的设计,与电镀溶液的配方配制,且个人出资购买配制电镀溶液所需的氰化物。
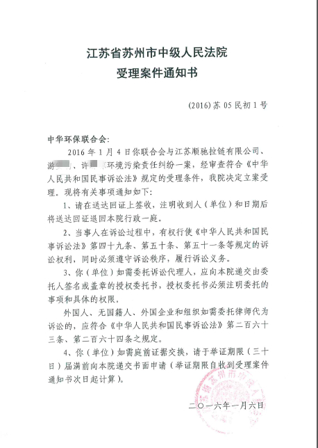
      针对该情况,中华环保联合会于2016年1月4日向苏州市中级人民法院提起环境公益诉讼,常熟市人民检察院作为支持起诉单位为本案提供支持。2016月1月6日苏州市中院正式受理本案。