www.acef.com.cn
在线投诉
微信公众号
官方微博
English
热词:
污染投诉
环保督察
环境与发展论坛
首页
联合会概况
联合会动态
内设机构
相关机构
党风廉政
专题专栏
联合会简介
中华环保联合会是经国务院批准、民政部注册,接受生态环境部和民政部业务指导及监督管理,由热心环保事业的人士、企业、事业单位自愿结成的、非营利性的、全国性的社团组织。中华环保联合会的宗旨是围绕实施可持续发展战略,围绕实现国家环境与发展的目标,围绕维护公众和社会环境权益,充分体现“大中华、大环境、大联合”的组织优势...
联合会领导
荣誉主席:宋健
主席:孙晓华
副主席:杨朝飞 曲久辉 刘文清 卫 宏 杜少中 柴发合 张程忠 魏山峰 杨国平 张永红 谢玉红 朱建平 张建新 刘卫星 吴明红 夏光 郭纹铭 李霓 刘方毅
监事长:王清华
秘书长:谢玉红(兼)
副秘书长:郑庆宝 李瑞东 王统海
顾问:冯晓星
总经济师:洪家增
联系方式
地址:
北京市朝阳区和平里14区青年沟东路华表大厦6层
邮编:
100013
电话(总机):
010-51266665
更多详情
办公室
媒体宣传部
会员部
国际合作部
环境法律事业部
环境公益部
论坛展览部
环境技术推广与应用事业部
碳中和研究与促进事业部
战略合作部
企业财税运筹部
长三角绿色发展促进办公室
中环联(北京)环境保护有限公司
分支机构
代表机构
其他机构
中华环保联合会绿色技术发展专业委员会
中华环保联合会生态文明传播工作委员会
中华环保联合会碳普惠专业委员会
中华环保联合会废弃物发电专委会
中华环保联合会能源环境专业委员会
中华环保联合会ESG专业委员会
中华环保联合会核能核技术与生态环境保护专业委员会
中华环保联合会生态文化与艺术工作委员会
中华环保联合会乡村振兴专业委员会
中华环保联合会农业生态环保专业委员会
中华环保联合会“一带一路”生态产业合作工作委员会
中华环保联合会绿色供应链专业委员会
中华环保联合会冶金环境评估与碳资产管理工作委员会
中华环保联合会石油石化环保专家委员会
中华环保联合会水环境治理专业委员会
中华环保联合会工业园区专业委员会
中华环保联合会室内环保专业委员会
中华环保联合会环境与法制专业委员会
中华环保联合会固危废及土壤污染治理专业委员会
中华环保联合会VOCs污染防治专业委员会
中华环保联合会环保技术标准研究专业委员会
中华环保联合会可降解塑料专业委员会
中华环保联合会环保志愿者工作委员会
中华环保联合会青少年环境友好行动委员会
中华环保联合会绿色金融专业委员会
山东省办事处
山西省办事处
云南省办事处
河南省办事处
海南省办事处
江苏省办事处
内蒙古办事处
辽宁省办事处
安徽省办事处
华南办事处
西南办事处
华东办事处
党的工作
党的建设
群团工作
党的建设...
2019-07-11
群团工作...
2019-04-03
廉政建设
党的纪律
纪检工作
廉政文化
党的纪律
2016-10-25
纪检工作...
2018-04-28
廉政文化
2015-09-06
当前位置
主页
>
首页
>
联合会要闻
正文
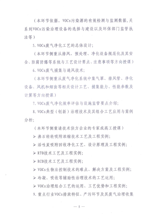
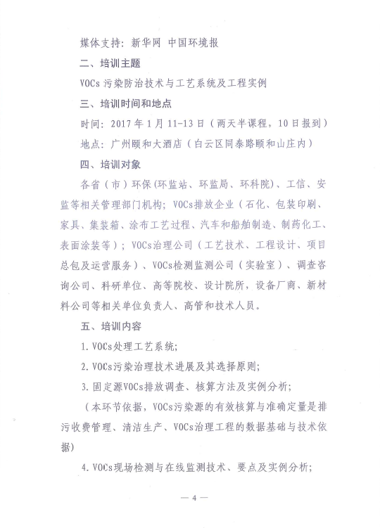
中华环保联合会关于举办“第五期挥发性有机物(VOCs)污染治理与监测技术高级培训班”的通知
时间 : 2016-12-02 来源 : 未知 作者 : admin 点击 : 次
报名回执表
报名优惠一览表及发票申请
往届回顾:
第一期高级培训班于2015年9月24-25日在北京(环境保护部环境发展中心)成功举办>>>
www.acef.com.cn/news/lhhdt/2015/1008/18800.html
第二期高级培训班于2015年12月17-19日在上海成功举办>>>
www.acef.com.cn/news/lhhdt/2016/0104/18886.html
第三期高级培训班于2016年3月29-31日在南京成功举办>>>
www.acef.com.cn/news/lhhdt/2016/0427/18984.html
第四期高级培训班于2016年7月28-30日在青岛成功举办>>>
http://news.xinhuanet.com/energy/2016-08/15/c_1119392103.htm?from=groupmessage&isappinstalled=0
相关链接
2024-05-29
关于举办第9期“环境检测检验机构(
2024-05-29
关于开展“无废城市”建设案例征集
2024-05-29
关于《火电机组尿素脱硝优化控制技
2024-05-28
会员风采 | 朗绿科技亮相绿建大会
2024-05-23
关于联合征集中国ESG指数样本企业暨
热点新闻
2022悠然共生环保公益活动暨净滩
悠然共生环保公益活动暨净滩行动
“碧蓝益行,播种绿色”2022悠然
中华环保联合会举办COP27现场展览
关于举办第四届全国中学生环境保
厦门国际环保产业创新技术展览会
中华环保联合会专家委员会
关于举办第三届全国中学生环境保
第十二届公益节上海开幕 凝聚公
关于开展“喜迎二十大 行动倡环
关于开展 2023年度中华环保联合会
全国中小学生环境作文大赛征稿通
《挥发性有机物综合治理一厂一策
第三届全国中学生环境保护优秀作
关于开展 2020 年度中华环保联合会
相关新闻
关于邀请参加“2023中华环保社会
关于组织赴蒙古国荒漠化防治及环
关于举办新时代企业生态环境管理
蒙古国气候变化特使奥德巴雅尔与
2023中华环保社会组织可持续发展
感恩环保20年——向环保社会组织
中华环保联合会气候大会COP28活动
会参会参展须知 | 第十五届环境与
关于第十五届环境与发展论坛暨
改性磷石膏基材料生态修复技术科
郑庆宝副秘书长到云南省办事处调
关于诚邀参加第二十八届联合国气