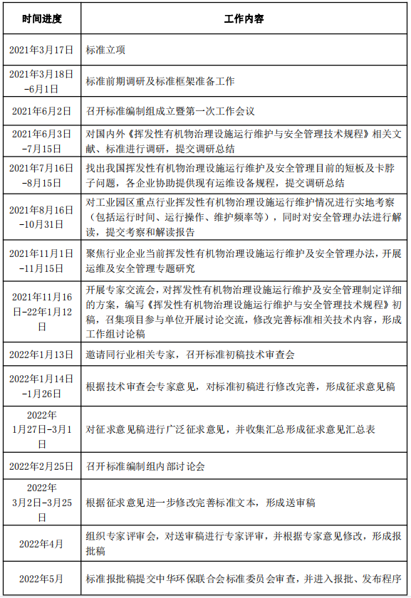
日前,中华环保联合会于2022年4月29日以视频会议形式召开了由上海大学、中国矿业大学(北京)、同济大学、中国环境科学研究院、上海市环境科学研究院、山东建筑大学和中华环保联合会VOCs污染防治专业委员会等单位共同起草的《挥发性有机物治理设施运行维护与安全管理技术规程》团体标准(送审稿)审查会。会议审查组由7位权威专家组成,中华环保联合会副主席兼秘书长谢玉红参加会议并致辞。
为了保证团体标准的权威性,审查会针对审查标准对应的每一个技术方向都邀请了行业权威的专家。本次审查会由清华大学教授马永亮、中国环境保护产业协会废气净化委员会研究员栾志强、河北科技大学教授郭斌、华东理工大学教授修光利、生态环境部环境标准研究所正高工江梅、北京石油化工学院教授庞磊和中国新时代国际工程公司教授级高工苏建华等7名专家组成审查委员会对标准进行严格审查。参加会议还有编制组成员单位的30余名核心代表,中华环保联合会秘书长助理吴克食主持会议。
谢玉红副主席首先对专家的到来表示感谢,同时对联合会团体标准提出了高质量和可实施的要求。
会上,标准主要执笔人上海大学环化学院党委副书记潘赟汇报介绍了标准编制过程以及标准主要技术内容。专家组仔细查看送审材料并认真听取汇报后,对该标准进行了逐条审查并提出了修改意见。
经过质询、答疑、讨论、投票,与会专家从专业角度对标准提出了多条完善建议。经专家组讨论并一致认为:1.标准编制单位提供的材料齐全,符合标准送审稿审查要求;2.标准编制单位对现有治理设施运行维护情况进行了充分的调研和分析,在广泛征求意见的基础上,形成了标准文本;3.标准定位准确,内容完整;4.标准编制组广泛征求了相关单位及专家的意见,对回复意见的处理合理。
经过一天的会议审查,标准审查组一致同意通过《挥发性有机物治理设施运行维护与安全管理技术规程》团体标准的技术审查,并要求编制单位按专家组意见尽快修改完善,形成报批稿等材料,报送审批发布。
送审稿
本文件规定了挥发性有机物治理设施的运行控制、维护保养、安全管理、记录与报告等要求。
本文件可作为挥发性有机物治理设施系统选定、设计、施工、竣工验收及治理设施性能现场检查、现场运行管理的参考依据。
附标准制订工作进度回顾: