时间 : 2021-01-18 来源 : 中华环境 作者 : 赵燊 点击 : 次
从“政策本身就是法”到“党的政策指导国家法律制定运行”,我国对政策与法律关系的界定经历了从“政策替代法律”到“法律有其独立价值功能”再到“政策与法律互为补充”的演变。“实现立法和改革决策相衔接,应当做到重大改革于法有据、立法主动适应改革和经济社会发展需要”,于是我国的环境立法也应当立足于 “国家政策判断”并适应其演变。本文着眼于《中共中央关于制定国民经济和社会发展第十四个五年规划和二〇三五年远景目标的建议》(以下简称《建议》)中提出的“环境类政策”进行框架性梳理整合,并通过历史语境下政策指引法律的分析,为我国环境立法日后调整提出建议。
方法:历史语境下的分析
我国的环境保护法律体系初步形成于1979—1989年,并在1989—2014年不断改革完善,2014年《环境保护法》的修订标志着中国环境法发展到一个新阶段,并于其后逐步转向对环境法律的体系优化。就2014年后至今涉及两个五年规划——即“十二五”和“十三五”规划,我们可以就中共中央关于两个五年规划的建议(以下分别称为“十二五”规划建议和“十三五”规划建议)进行梳理,进而就其对我国环境法立法的指引范式予以分析,在历史语境下寻找后期《建议》规范环境立法的方法。

“十二五”规划建议对环境立法的指引
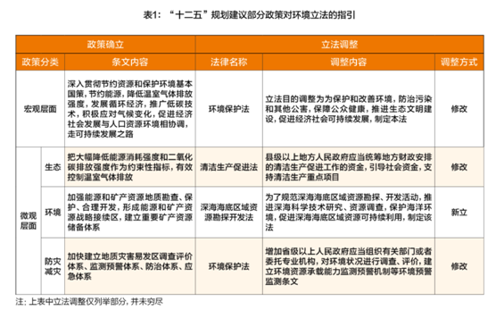
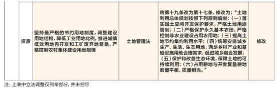
首先,就“十二五”规划建议中的环境类政策来看,主要可以分为两大类。一是宏观层面的政策,主要确定环境类政策的靶向,包括深入贯彻节约资源和保护环境基本国策、主要污染物排放总量显著减少、生态环境质量明显改善等。二是微观层面的政策,将目光聚焦于某一具体事项的政策导向或更为具体的制度建构。其次,从“十二五”规划期间环境立法调整来看,包括修改与新立。其中最主要的部分仍是修改,即包括修正和修订,修订部分包括《环境保护法》等,修正部分包括《农业技术推广法》《农业法》《草原法》《海洋环境保护法》《大气污染防治法》等。当然也有部分新立的法律,如2016年2月26日全国人大常委会审议通过《深海海底区域资源勘探开发法》。最后,从“十二五”规划建议对环境立法的指引来看,一方面对原有法律就立法目的、制度设计、程序规范等进行了调整。如《环境保护法》在立法目的上加入了促进经济社会可持续发展的表述,《清洁生产促进法》指出将“清洁生产纳入国民经济和社会发展计划”修改为“将清洁生产促进工作纳入国民经济和社会发展规划、年度计划”。另一方面将部分政策通过立法程序上升为法律,如基于“十二五”规划建议中“加强能源和矿产资源地质勘查、保护、合理开发,形成能源和矿产资源战略接续区,建立重要矿产资源储备体系”和“保护海岛、海岸带和海洋生态环境”的指引,制定《深海海底区域资源勘探开发法》。
“十三五”规划建议对环境立法的指引
“十三五”规划建议中的环境类政策亦可以分为宏观政策和微观政策,其对环境立法的影响相对于“十二五”规划来讲,影响更为深远,这是由于其内部形成了较为系统完备的政策框架,并在“十三五”规划建议中凝练为具体的“环境保护制度”和“环境治理体系”。就具体的立法调整来讲,其一,设立较多新法以构成完整的“山水林田湖草”法律保护体系,如《土壤污染防治法》《环境保护税法》《森林法》。其二,部分现有法律进行修改以适应新的政策导向,如《水污染防治法》增加“建立重要江河、湖泊的流域水环境保护联合协调机制,实行统一规划、统一标准、统一监测、统一的防治措施”条文以适应“十三五”规划建议中提出的“强化江河源头和水源涵养区生态保护”要求。
总结“十二五”规划建议和“十三五”规划建议对环境立法的影响。其一,立法理念层面,环境立法要不断适应新的政策导向,通过修订适时调整立法目的。其二,立法体系层面,一方面可以通过立法补充完善生态环境保护法治体系,以适应新的生态环境治理形势;另一方面可以回顾审视现有立法,对与现有政策导向整体一致,但部分表达不合适的地方进行修正,以使其适应新的生态环境治理话语体系。


对《建议》中的环境资源政策进行梳理,我们可以发现,一方面有既往生态环境保护理念的梳理,如统筹推进经济建设、政治建设、文化建设、社会建设、生态文明建设的总体布局。另一方面也有很多新的政策提法,如推动黄河流域生态保护和高质量发展、构建以国家公园为主体的自然保护地体系、开展大规模国土绿化行动、加强黑土地保护,健全耕地休耕轮作制度、重视新污染物治理、形成国土空间开发保护新格局、建立资源价格形成机制、构建废旧物资循环利用体系等。



在生态环境立法领域,党和国家相关政策对生态环境立法方向、目标、原则与基本制度具有直接影响。通过借鉴“十二五”规划建议和“十三五”规划建议对环境立法的影响模式分析,我们可以寻找出《建议》对未来环境立法的影响路径。具体来讲,包括4种路径(如图1所示)。
就路径一而言,可以通过对“五位一体”总体布局、新发展理念以及“绿水青山就是金山银山”理念等宏观理念的把握,再次梳理我国现存的环境立法,看是否有不符合相关政策理念的地方,进行修改。如2009年制定的《海岛保护法》,从立法目的上审视仍包括“合理开发利用海岛自然资源”,与目前的话语体系有较大差别,可以改为“为了海岛及其周边海域生态环境,保障海洋生态安全,实现人与自然和谐共生、中华民族永续发展,制定本法”。就路径二而言,可以在上述理念的把握上梳理我国生态环境治理体系尚存的漏洞,将部分政策通过立法程序予以确认。如尽快制定《国土空间开发保护法》《生态文明建设促进法》等。就路径三而言,可以通过加强黑土地保护,健全耕地休耕轮作制度、重视新污染物治理等纳入现行法律,如将新型污染物防治、建立生态产品价值实现机制纳入《环境保护法》,又如将《森林法》第四条“地方人民政府可以根据本行政区域森林资源保护发展的需要,建立林长制”中的“可以”改为“应当”以贯彻《建议》中提出的“开展大规模国土绿化行动,推行林长制”要求。就路径四而言,可以将新政策制度转化为法律制度予以保障,如黄河流域保护,国家公园制度可考虑通过制定《黄河保护法》《国家公园法》等专门立法予以规制。
政策和法律在阶级本质、经济基础、指导思想、基本原则、社会目标等根本方面是高度一致的。环境政策的法律化是我国环境治理过程中的重要一环,本文通过审视“十二五”规划建议及“十三五”规划建议对过往环境立法的影响,为《建议》中的环境类政策内化于环境立法提供思路,但是需要说明的是,本文所提路径的具体实现仍需要通过大量调研论证。
【本文系国家社会科学基金青年项目(17CFX038)阶段性成果】
(赵燊,天津大学中国绿色发展研究院研究人员)