当前位置
>
首页
>
中环联(北京)环境保护有限公司
>
服务与培训
正文
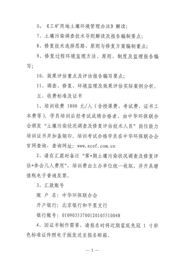
关于举办土壤污染状况调查及修复评估技术人员岗位能力培训班的通知
时间 : 2025-07-25 来源 : 未知 作者 : wqm 点击 : 次
报名回执表
相关链接
2025-07-25
关于举办第22期“环境检测机构资质
2025-07-25
关于举办土壤污染状况调查及修复评
2025-07-25
关于举办“企业环境保护税技术人员
2025-07-25
关于举办企业拆除活动污染防治技术
2025-07-21
关于举办第39期“环保设施运营(污
热点新闻
关于举办第24期“环保设施
关于举办第12期“环境检测
关于举办第8期 “环保技术
关于举办第20-21期“环保设
关于举办第22期“环保设施
关于举办第14期“环境检测
关于举办第13期“环境检测
关于举办第11期“环境检测
2021年第4期“碳排放管理(
关于举办第34期“环保设施
关于举办第36期“环保设施
关于举办第35期“环保设施
关于举办第19期“环境检测
2021年第1期“碳减排政策解
2021年第5期“碳排放管理(
相关新闻