当前位置
>
首页
>
中环联(北京)环境保护有限公司
>
服务与培训
正文
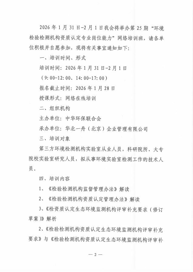
关于举办第25期“环境检验检测机构资质认定专业岗位能力”网络培训班的通知
时间 : 2025-12-16 来源 : 未知 作者 : wqm 点击 : 次
报名回执表
相关链接
2026-01-07
关于举办第21期“十五五”双碳发展
2025-12-16
关于举办第25期“环境检验检测机构
2025-12-16
关于举办第49期“环保设施运营(污
2025-12-16
关于举办第50期“环保设施运营(污
2025-11-13
关于举办第47期“环保设施运营(污
热点新闻
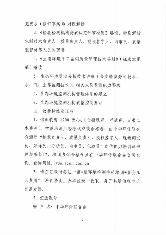
关于举办第24期“环保设施
关于举办第12期“环境检测
关于举办第8期 “环保技术
关于举办第20-21期“环保设
关于举办第14期“环境检测
关于举办第22期“环保设施
关于举办第13期“环境检测
关于举办第11期“环境检测
2021年第4期“碳排放管理(
关于举办第34期“环保设施
关于举办第36期“环保设施
关于举办第46期“环保设施
关于举办第20期“碳排放管
关于举办第35期“环保设施
关于举办第44期“环保设施
相关新闻